I am a Peruvian Researcher and currently I am a PhD student in the Computer Science department at Stony Brook University, advised by Prof. Paola Cascante-Bonilla and part of the SPEL lab. My research is focused on Computer Vision and Natural Language Processing. Before this, I was an assistant researcher at the Federal University of Rio Grande do Sul.
In 2022, I obtained my Master's in Computer Science from Federal University of Rio Grande do Sul, where I worked with Prof. Claudio Rosito Jung at the Department of Informatics. Our research focused on problems related to spherical images and oriented object detectors. Previously, I obtained a Bachelor of Science in Computer Science from National University of Trujillo. During my undergraduate studies, I did an exchange program for a year at the University of São Paulo (ICMC).
Research Interest: Computer Vision, Natural Language Processing, Diversity and Inclusion Problems.
🔥 News
- 2025.07: 🎉🎉 One paper accepted at COLM’25!
- 2025.02: 🎉🎉 One paper accepted at CVPR’25!
- 2024.10: 🎉🎉 One paper accepted at WACV’25!
- 2024.08: 🎉🎉 Started my PhD at Stony Brook University!
📝 Publications

Jeffri Murrugarra-Llerena* , Haoran Niu* , K. Suzanne Barber, Hal Daumé III, Yang Trista Cao, Paola Cascante-Bonilla

GauCho: Gaussian Distributions with Cholesky Decomposition for Oriented Object Detection
CVPR 2025
Jose Henrique Lima Marques* , Jeffri Murrugarra-Llerena* , Claudio Rosito Jung

Noise-Aware Evaluation of Object Detectors
WACV 2025
Jeffri Murrugarra-Llerena* , Claudio Rosito Jung

Probabilistic Intersection-Over-Union for Training and Evaluation of Oriented Object Detectors
IEEE Transactions on Image Processing, 2024
Jeffri Murrugarra-Llerena, Lucas Kirsten, Luis Felip Zeni, Claudio Rosito Jung

Improving Embeddings Representations for Comparing Higher Education Curricula: A Use Case in Computing
EMNLP, 2022
Jeffri Murrugarra-Llerena, Fernando Manchego, Nils Murrugarra-Llerena

Can We Trust Bounding Box Annotations for Object Detection?
CVPRW, 2022
Jeffri Murrugarra-Llerena, Lucas Kirsten, Claudio Rosito Jung

Pose Estimation for Two-View Panoramas Based on Keypoint Matching: A Comparative Study and Critical Analysis
CVPRW, 2022
Jeffri Murrugarra-Llerena, Thiago Silveira, Claudio Rosito Jung

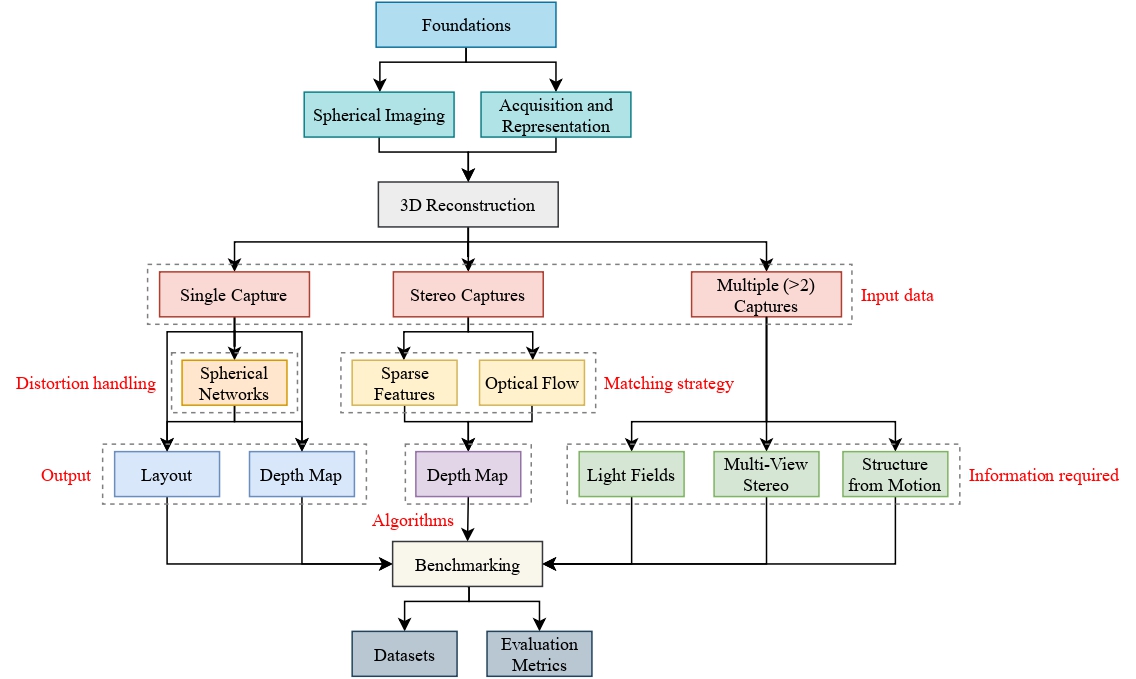
3D Scene Geometry Estimation from 360° Imagery: A Survey
ACM CSUR, 2022
Thiago Silveira, Paulo G. L. Pinto, Jeffri Murrugarra-Llerena, Claudio Jung
🎖 Honors and Awards
- Different travel Awards from CML2019, EMNLP2022, CVPR2022, KHIPU2023
📖 Educations
- 2024.08 - Now, PhD, Stony Brook University(SBU), NY, USA.
- 2020.03 - 2022.08, Master (GPA 4.0), Federal University of Rio Grande do Sul (UFRGS), Porto Alegre, Brasil.
- 2015.03 - 2019.12, Bachelor (First-Class Honours), University of Trujillo, UNT, Peru.
💻 Internships
- TBD